





EOSafe is an innovative safety solution for sauna cabins.
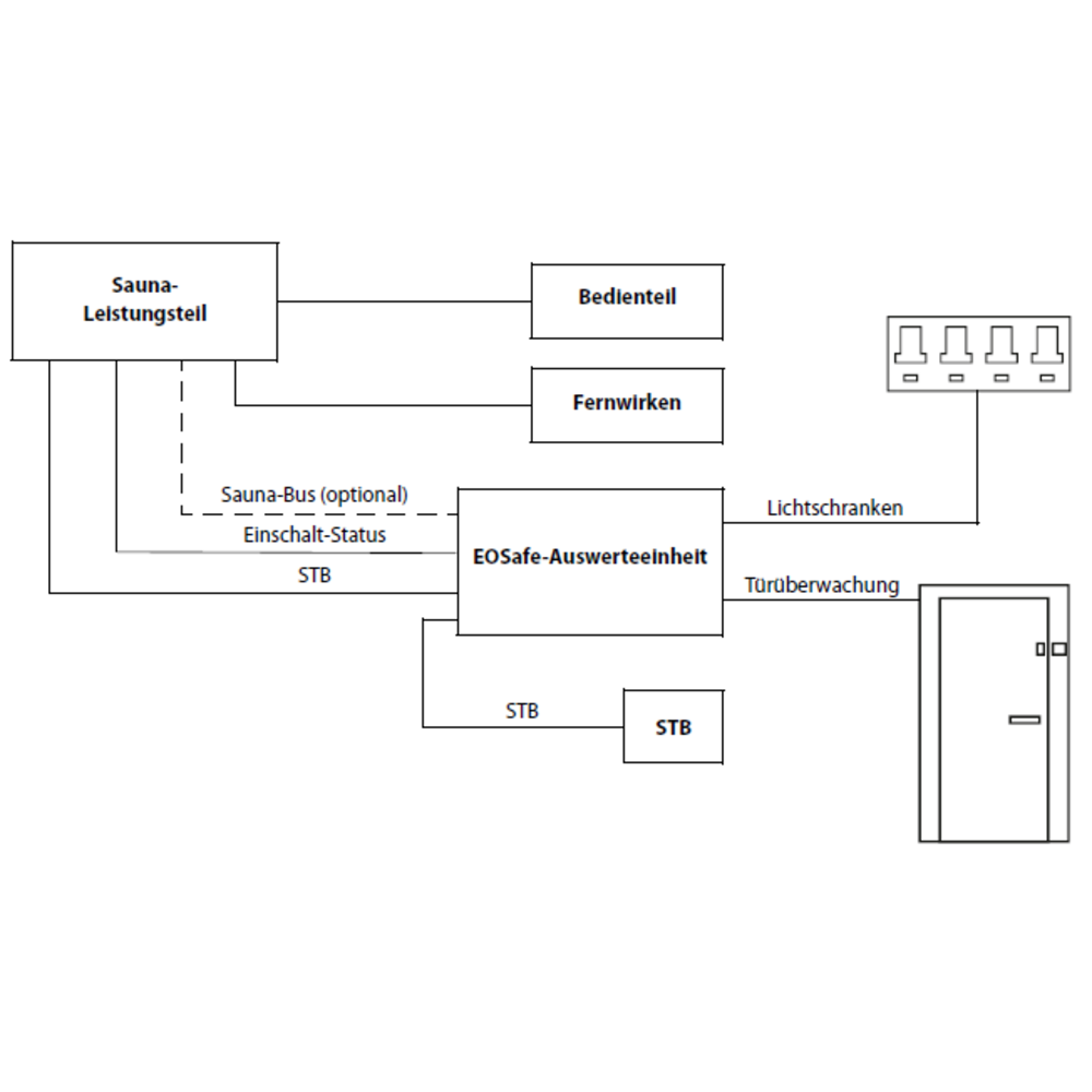
EOSafe L - for supervision of the sauna heater through a light ray solution with an emitter/receiver on the ceiling and a 27 or 52 mm reflector mounted on the heater. Set includes control unit, emitter/receiver unit, reflector in stainless steel or black and cables.
EOSafe D - safety solution based on door supervision. The system is able to detect an unauthorized opening of the door and through this ensure due safety. Set includes control unit, RFID device (for glass doors) with 5 m or 20 m cable, authorization chip.
The EOSafe is also available upon request as a combination of the "L" (with 27 mm or 52 mm reflector in stainless steel or black) and "D" solutions with one central controller.
Power supply: 230 V 1N ~
Compatible sauna controls: EOS Econ D4/H4, EOS Compact-, EOS EmoTec-, EOS EmoStyle-, EOS EmoTouch 3-series. Connection through S-Bus.