





EOSafe on uuenduslik turvalahendus saunakabiinidele.
EOSafe L - saunakerise jälgimiseks valgusvihu lahenduse abil, millel on laes emitter/vastuvõtja ja kerisele paigaldatud 27 või 52 mm reflektor. Komplekt sisaldab juhtseadet, emitter/vastuvõtja seadet, roostevabast terasest või musta reflektorit ja kaableid.
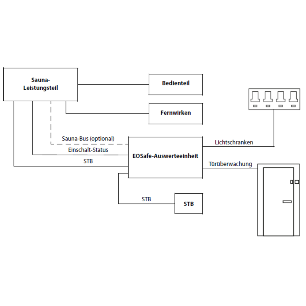
EOSafe D - ukse jälgimisel põhinev turvalahendus. Süsteem suudab tuvastada ukse loata avamise ja seeläbi tagada nõuetekohase ohutuse. Komplekt sisaldab juhtplokki, RFID-seadet (klaasuste jaoks) 5 m või 20 m kaabliga ja autoriseerimiskiibi.
EOSafe on soovi korral saadaval ka "L" (27 mm või 52 mm reflektoriga roostevabast terasest või mustast värvist) ja "D" lahenduste kombinatsioonina ühe keskse kontrolleriga.
Toide: 230 V 1N ~
Ühilduvad saunajuhtimisseadmed: EOS Econ D4/H4, EOS Compact-, EOS EmoTec-, EOS EmoStyle-, EOS EmoTouch 3-seeria. Ühendus S-Bus kaudu.